Desafíos en la conceptualización y medición de la identidad científica: validación del cuestionario de identidad científica
DOI
https://doi.org/10.25267/Rev_Eureka_ensen_divulg_cienc.2026.v23.i1.1105Información
Resumen
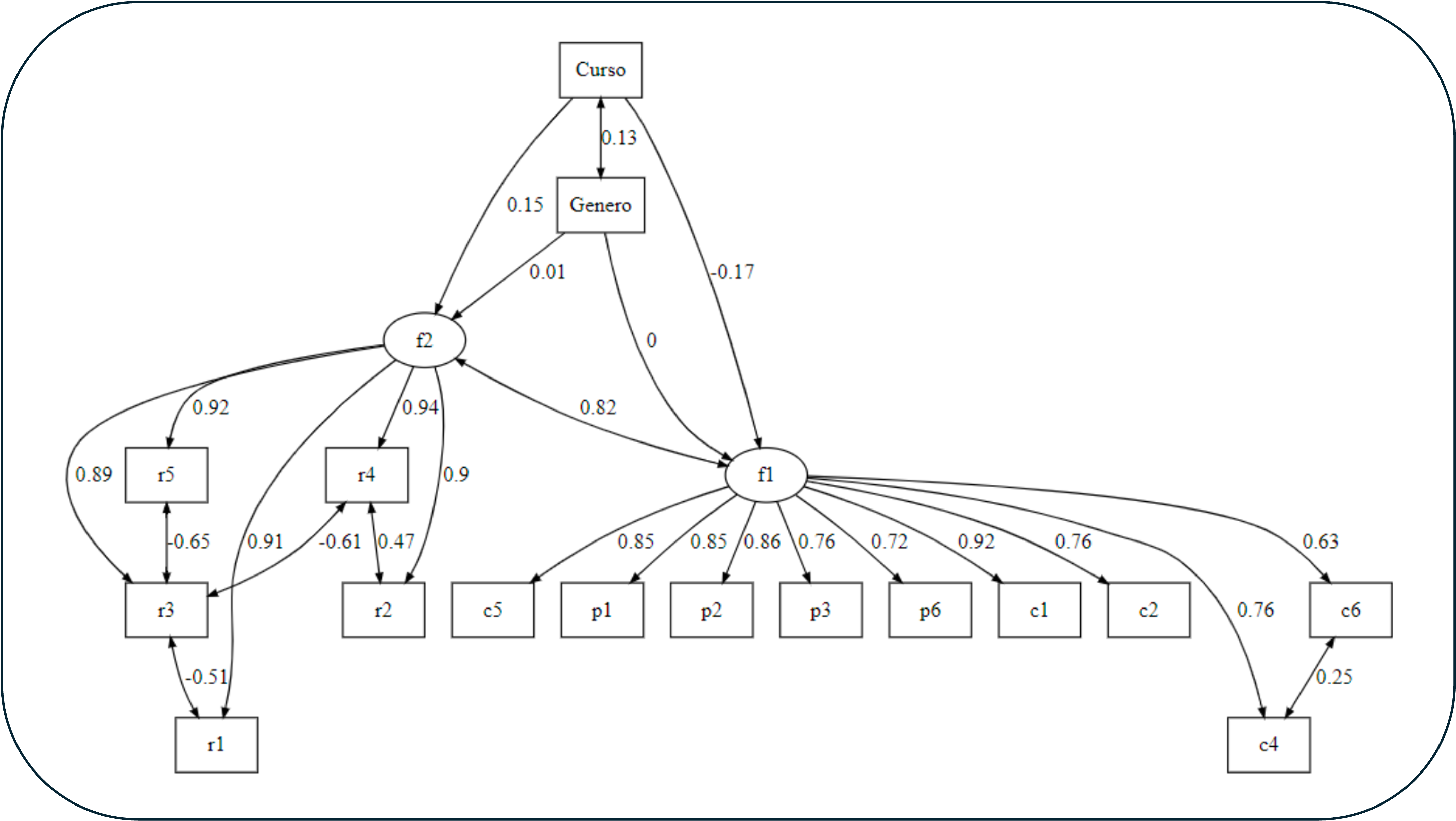
La investigación sobre la identidad científica adolece de una conceptualización y medición consensuadas. El presente estudio valida la versión en español del Cuestionario de Identidad Científica en una muestra de estudiantes de secundaria (N = 498). Los resultados obtenidos no corroboran el modelo original de cuatro factores ni otras propuestas teóricas de la literatura. En su lugar, se propone un modelo de dos factores compuesto por los constructos de “desempeño/competencia autopercibidos” y “reconocimiento”, con evidencias psicométricas robustas en términos de validez estructural, convergente, discriminante y concurrente, así como una alta fiabilidad interna y test-retest. Se discuten las discrepancias observadas, revelando problemas metodológicos en estudios previos que podrían haber contribuido a la proliferación de múltiples dimensiones sin sustento teórico bajo el constructo de identidad científica. Los resultados subrayan falta de consenso en la conceptualización de la identidad científica y necesidad de mayor rigor metodológico en su evaluación, además de aportar un instrumento válido y confiable para la medición de este importante constructo en población de habla hispana.
Palabras clave
Descargas
Agencias de apoyo
Cómo citar
Licencia
Derechos de autor 2025 Radu Bogdan Toma, Ana I. Muñoz Dominguez, Pedro J. Sánchez Gómez

Esta obra está bajo una licencia internacional Creative Commons Atribución-NoComercial 4.0.
Aquellos autores/as que tengan publicaciones con esta revista, aceptan los términos siguientes:
- Los autores/as podrán conservar sus derechos de autor y garantizarán a la revista el derecho de primera publicación de su obra, el cual estará simultáneamente sujeto a la Licencia de reconocimiento de Creative Commons que permite a terceros compartir la obra siempre que se indique su autor y su primera publicación esta revista.
- Los autores/as podrán adoptar otros acuerdos de licencia no exclusiva de distribución de la versión de la obra publicada (p. ej.: depositarla en un archivo telemático institucional) siempre que se indique la publicación inicial en esta revista.
- Se permite y recomienda a los autores/as difundir su obra a través de Internet (p. ej.: en archivos telemáticos institucionales o en su página web) una vez el manuscrito sea aceptado, lo cual puede producir intercambios interesantes y aumentar las citas de la obra publicada. (Véase El efecto del acceso abierto). También se permite la difusión de la versión pre-print de los artículos a partir del momento en que son aceptados o publicados
Reconocimiento-NoComercial
CC BY-NC
Citas
American Educational Research Association [AERA], American Psychological Association [APA] y National Council on Measurement in Education [NCME]. (2014). Standards for Educational and Psychological Testing.
Archer, L., DeWitt, J., Osborne, J., Dillon, J., Willis, B. y Wong, B. (2010). “Doing” science ver-sus ‘being’ a scientist: examining 10/11-year-old schoolchildren’s constructions of science through the lens of identity. Science Education, 94(4), 617–639. https://doi.org/10.1002/sce.20399
Aschbacher, P. R., Li, E. y Roth, E. J. (2010). Is science me? High school students' identities, par-ticipation, and aspirations in science, engineering, and medicine. Journal of Research in Science Teaching, 47(5), 564–582. https://doi.org/10.1002/tea.20353
Bandura A., (1997). Self-efficacy: The exercise of control. New York, NY: Worth Publishers.
Barton, A. C. y Tan, E. (2010). We Be Burnin’! Agency, Identity, and Science Learning. Journal of the Learning Sciences, 19(2), 187–229. https://doi.org/10.1080/10508400903530044
Beaton, D. E., Bombardier, C., Guillemin, F. y Ferraz, M. B. (2000). Guidelines for the process of cross-cultural adaptation of self-report measures. Spine, 25(24), 3186–3191. https://doi.org/10.1097/00007632-200012150-00014
Brown, B., Reveles, J.M. y Kelly, G.J. (2005). Scientific literacy and discursive identity: A theo-retical framework for understanding science learning. Science Education, 89, 779–802. https://doi.org/10.1002/sce.20069
Brown, T. A. (2015). Confirmatory factor analysis for applied research. The Guilford Press.
Carlone, H. B. y Johnson, A. (2007). Understanding the science experiences of women of color: Science identity as an analytic lens. Journal of Research in Science Teaching, 44(8), 1187-1218. https://doi.org/10.1002/tea.20237
Chang, M. J., Eagan M. K., Lin M. H. y Hurtado S., (2011). Considering the impact of racial stigmas and science identity: Persistence among biomedical and behavioral science aspir-ants. The Journal of Higher Education, 82(5) 564–596. https://doi.org/10.1080/00221546.2011.11777218
Chemers, M. M., Zurbriggen E. L., Syed M., Goza B. K. y Bearman S. (2011). The role of effica-cy and identity in science career commitment among underrepresented minority students. Journal of Social Issues, 67(3), 469–491. https://doi.org/10.1111/j.1540-4560.2011.01710.x
Chen, S. y Wei, B. (2022). Development and validation of an instrument to measure high school students’ science identity in science learning. Research in Science Education, 52, 111–126. https://doi.org/10.1007/s11165-020-09932-y
Dongyao, T. y Yukiko, M. (2021) Perceptions of science teachers’ growth-mindset practices and U.S. high school students’ initial science identity and its development, International Jour-nal of Science Education, 43(13), 2206-2225. https://doi.org/10.1080/09500693.2021.1958021
Eccles, J. S. y Wigfield, A. (2023). Expectancy-value theory to situated expectancy-value theory: Reflections on the legacy of 40+ years of working together. Motivation Science, 9(1), 1-12. https://doi.org/10.1037/mot0000275
Estrada, M., Woodcock A., Hernandez P. R. y Schultz P. W., (2011). Toward a model of social influence that explains minority student integration into the scientific community, Journal of Educational Psychology, 103(1) 206-222. https://doi.org/10.1037/a0020743
Estrada, M., Hernandez P. R. y Schultz P. W., (2018). A longitudinal study of how quality men-torship and research experience integrate underrepresented minorities into STEM careers, CBE Life Sciences Education, 17(1), 1-13. https://doi.org/10.1187/cbe.17-04-0066
Ferrando, P. J., Lorenzo-Seva, U., Hernández-Dorado, A. y Muñiz, J. (2022). Decálogo para el análisis factorial de los ítems de un test. Psicothema, 34(1), 7–17. https://doi.org/10.7334/psicothema2021.456
Fernández-Huerta, J. (1959). Medidas sencillas de lecturabilidad. Consigna, 214, 29–32.
Fischer, R. y Karl, J. A. (2019). A primer to (cross-cultural) multi-group invariance testing possi-bilities in R. Frontiers in Psychology, 10, 1507. https://doi.org/10.3389/fpsyg.2019.01507
Gee, J. P. (2000). Identity as an analytic lens for research in education. Review of Research in Edu-cation, 25, 99-125. https://doi.org/10.2307/1167322
Godwin A., Potvin G., Hazari Z. y Lock R. M., (2016). Identity, critical agency, and engineering: An affective model for predicting engineering as a career choice. Journal of Engineering Education, 105(2), 312–340. https://doi.org/10.1002/jee.20118
Grimalt‐Álvaro, C., Couso, D., Boixadera‐Planas, E. y Godec, S. (2022). “I see myself as a STEM person”: Exploring high school students’ self‐identification with STEM. Journal of Re-search in Science Teaching, 59(5), 720–745. https://doi.org/10.1002/tea.21742
Hair, J. F., Hult, G. T. M., Ringle, C. M. y Sarstedt, M. (2022). A primer on partial least squares structural equation modeling (PLS-SEM). Sage Publications, Inc.
Harrington, D. (2009). Confirmatory factor analysis. Oxford University Press.
Hayes, A. F. y Coutts, J. J. (2020). Use Omega rather than Cronbach’s Alpha for estimating relia-bility. But…. Communication Methods and Measures, 14(1), 1–24. https://doi.org/10.1080/19312458.2020.1718629
Hazari Z., Sonnert G., Sadler P. M. y Shanahan M. C., (2010). Connecting high school physics experiences, outcome expectations, physics identity, and physics career choice: A gender study. Journal of Research in Science Teaching, 47(8), 978–1003. https://doi.org/10.1002/tea.20363
Hazari, Z., Sadler, P. M. y Sonnert, G. (2013). The science identity of college students: exploring the intersection of gender, race, and ethnicity. Journal of College Science Teaching, 42(5), 82-91.
Hazari, Z., Chari, D., Potvin, G. y Brewe, E. (2020). The context dependence of physics identity: Examining the role of performance/competence, recognition, interest, and sense of belong-ing for lower and upper female physics undergraduates. Journal of Research in Science Teaching, 57(10), 1583–1607. https://doi.org/10.1002/tea.21644
Hosbein, K.N. y Barbera, J. (2020a). Alignment of theoretically grounded constructs for the meas-urement of science and chemistry identity. Chemistry Education Research and Practice, 21, 371-386. https://doi.org/10.1039/C9RP00193J
Hosbein, K.N. y Barbera, J. (2020b). Development and evaluation of novel science and chemistry identity measures. Chemistry Education Research and Practice, 21(3), 852-877. https://doi.org/10.1039/C9RP00223E
Jones, M. G., Howe, A. y Rua, M. J. (2000). Gender differences in students' experiences, inter-ests, and attitudes toward science and scientists. Science Education, 84(2), 180–192.
Jöreskog, K. G. y Goldberger, A. S. (1975). Estimation of a model with multiple indicators and multiple causes of a single latent variable. Journal of the American Statistical Association, 70 (351), 631–639. https://doi.org/10.1080/01621459.1975.10482485
Jöreskog, K. G. (1993). Testing Structural Equation Models. En: K. A. Bollen y J. S. Long (Eds.), Testing Structural Equation Models (pp. 294-316). Thousand Oaks, CA: Sage.
Koo, T. K. y Li, M. Y. (2016). A guideline of selecting and reporting Intraclass Correlation Coeffi-cients for reliability research. Journal of Chiropractic Medicine, 15, 155–163. https://doi.org/10.1016/j.jcm.2016.02.012
Lent, R.W., Brown, S.D. y Hackett, G. (1994). Toward a unifying social cognitive theory of career and academic interest, choice, and performance. Journal of Vocational Behavior, 45, 79–122.
Marsh, H. W., Hau, K. T. y Wen, Z. (2004). In search of golden rules: Comment on hypothesis-testing approaches to setting cutoff values for fit indexes and dangers in overgeneralizing Hu and Bentler’s (1999) findings. Structural Equation Modeling: A multidisciplinary jour-nal, 11(3), 320–341. https://doi.org/10.1207/s15328007sem1103_2
Muthén, B. (1984). A general structural equation model with dichotomous, ordered categorical, and continuous latent variable indicators. Psychometrika, 49, 115–132.
Navarro, M., Förster, C., González, C. y González-Pose, P. (2016). Attitudes toward science: Measurement and psychometric properties of the test of science-related attitudes for its use in Spanish speaking classrooms. International Journal of Science Education, 38(9), 1459-1482. https://doi.org/10.1080/09500693.2016.1195521
Patil, V. H., Singh, S. N., Mishra, S. y Todd Donavan, D. (2008). Efficient theory development and factor retention criteria: Abandon the “eigenvalue greater than one” criterion. Journal of Business Research, 61(2), 162–170. https://doi.org/10.1016/j.jbusres.2007.05.008
Rhemtulla, M., Brosseau-Liard, P. É. y Savalei, V. (2012). When can categorical variables be treat-ed as continuous? A comparison of robust continuous and categorical SEM estimation methods under suboptimal conditions. Psychological Methods, 17(3), 354–373. https://doi.org/10.1037/a0029315
Rosseel y. (2012). lavaan: An R Package for Structural Equation Modeling. Journal of Statistical Software, 48(2), 1-36. https://doi.org/10.18637/jss.v048.i02
Satorra, A. (2000). Scaled and adjusted restricted tests in multi-sample analysis of moment struc-tures. En R. D. H. Heijmans, D. S. G. Pollock y A. Satorra (Eds.), Innovations in Multi-variate Statistical Analysis: A Festschrift for Heinz Neudecker (pp. 233–247). Dordrecht: Kluwer Academic Publishers. https://doi.org/10.1007/978-1-4615-4603-0
Stets, J.E. y Burke, P.J. (2000) Identity Theory and Social Identity Theory. Social Psychology Quarterly, 63, 224-237. https://doi.org/10.2307/2695870
Tan, E., Calabrese Barton, A., Kang, H. y O'Neill, T. (2013). Desiring a career in STEM-related fields: How middle school girls articulate and negotiate identities-in-practice in science. Journal of Research in Science Teaching, 50(10), 1143–1179. https://doi.org/10.1002/tea.21123
Toma, R. B. (2020). Revisión sistemática de instrumentos de actitudes hacia la ciencia (2004-2016). Enseñanza de las ciencias, 38(3), 143–159. https://doi.org/10.5565/rev/ensciencias.2854
Toma, R. B. y Lederman, N. G. (2022). A comprehensive review of instruments measuring atti-tudes toward science. Research in Science Education, 52, 567–582. https://doi.org/10.1007/s11165-020-09967-1
Trujillo, G. y Tanner, K. D. (2014). Considering the Role of Affect in Learning: Monitoring Stu-dents’ Self-Efficacy, Sense of Belonging, and Science Identity. CBE—Life Sciences Educa-tion Vol. 13, 6–15. https://doi.org/10.1187/cbe.13-12-0241
Vincent-Ruz, P. y Schunn, C.D. (2018). The nature of science identity and its role as the driver of student choices. International Journal of STEM education, 5, 1-12. https://doi.org/10.1186/s40594-018-0140-5
Whittaker, T. A. (2011). Using the Modification Index and Standardized Expected Parameter Change for Model Modification. The Journal of Experimental Education, 80(1), 26–44. https://doi.org/10.1080/00220973.2010.531299

